REI Institutional Software

Product Offerings

REIIS Ruach

Custom Software

Build custom webapps and software

Create new software with an emphasis on features, maintainability, microservice design (many points of exposure out of the box) and scalability. We build from the ground up with modern best practices.

  • Custom web application development
  • Microservice architecture design
  • Scalable cloud infrastructure
  • API-first development approach
  • Modern frontend frameworks
REIIS Entelechy

Legacy Modernisation

Modernisation of legacy processes

Get rid of legacy tech, modernise, and create systems that reduce repetitive work and free up labour to be more productive. Create or overhaul older, analog systems with their cutting edge digital twins. SF speed and quality brought to the old world.

  • Legacy system modernisation
  • Digital twin creation
  • Process automation
  • Data migration services
  • Incremental upgrade paths
REIIS Pleres

Unified Data Systems

Unified, secure, SSOT database

Do you have a number of disparate systems that don't share data, no live SSOT? We provide unified, secure, backend systems for large organisations and governments to get data where it needs to be.

  • Single source of truth architecture
  • Secure data unification
  • Real-time synchronisation
  • Government-grade security
  • Cross-system integration
REIIS Lysis

Vendor Independence

Reducing reliance on inflexible 3rd parties

Get rid of overpaid 3rd party software contracts. We come in and either provide something that actually meets your specs, and can operate a "we build it, you buy it" system so you have complete control.

  • Vendor lock-in elimination
  • Custom replacement solutions
  • Full ownership transfers
  • Ongoing support options
  • Cost reduction analysis
Specialties

What We Excel At

Website example

Websites & Webapps

We have extensive experience with scoping, building and hosting custom websites. We've built everything from personal portfolios with Three.js (which this website uses!) to Ethereum-based prediction markets. Our internal agents have shown especially powerful domain knowledge and capabilities in this area.

AI fine-tuning

Artificial Intelligence

We have a large amount of experience with AI, having built our own internal agent harnesses, custom multi-agent systems, fine-tuned open source models, and novel AI safety research good enough for presentation at an international conference (IASEAI '26). Our internal agents show the capability to (with human oversight and direction) produce more capabilities for agents, novel AI safety research, provide scaffolds to fine-tune models, and create multi-agent systems or MCPs.

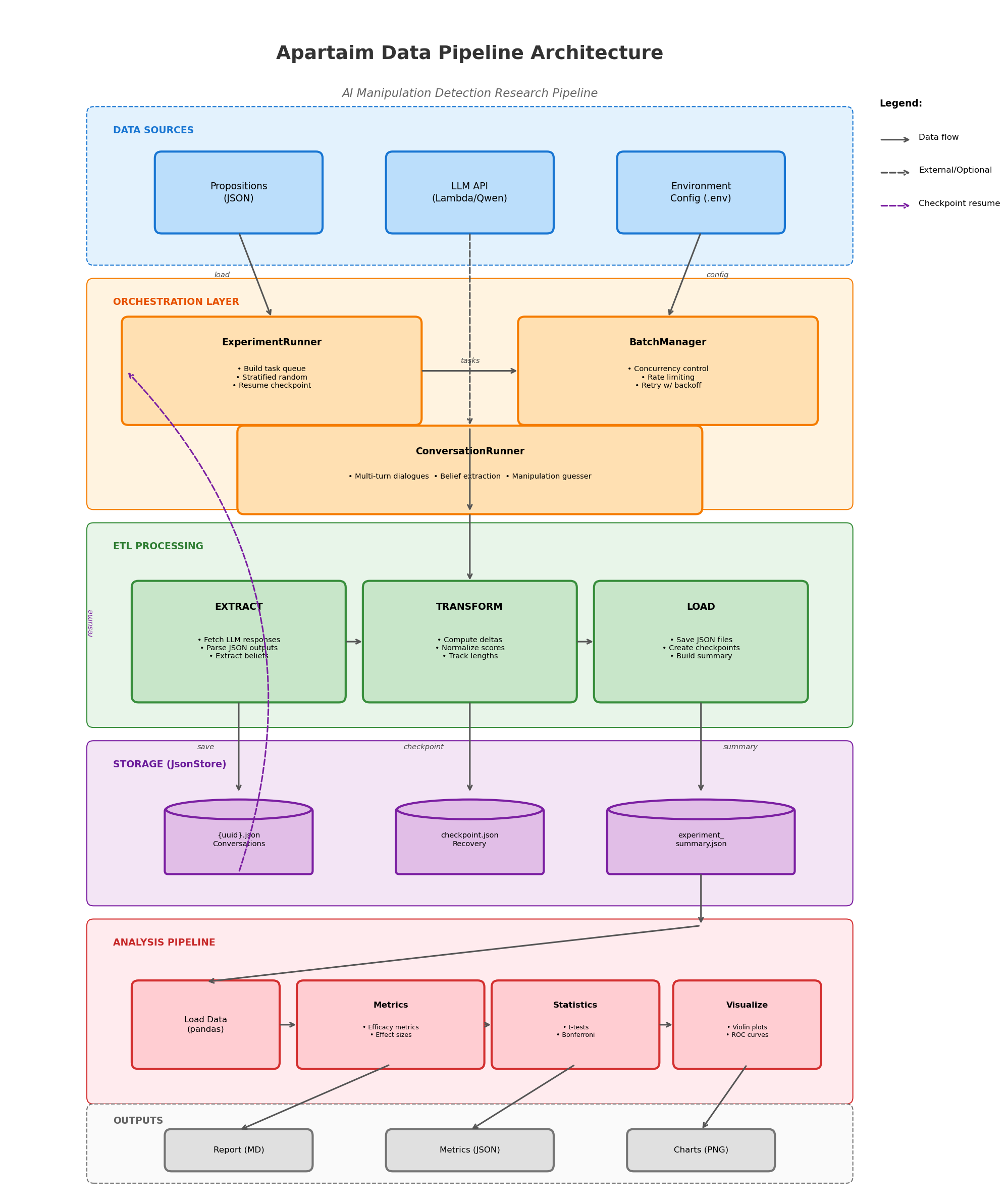
Data pipeline diagram

Data Pipelines

Sourcing, collating, and delivering data is a fundamental ability for any organisation to stay on top of understanding their own operations, as well as those of the wider world. We've had experience building live data pipelines for large amounts of internal and scraped data. Our internal agents have shown themselves to be highly competent in building custom collation, processing and delivery mechanisms.

Ready to modernise?

Whether you need custom software, legacy modernisation, or want to break free from vendor lock-in, we're here to help.

to About